[無料ダウンロード! √] 明朝体 本 文字 117431
明朝体 明朝体 リ (明朝体) リ (明朝体) ri1mintyoukatakanajpg ri2mintyoukatakanajpg 片仮名の背景に格子模様を設けています。文字の線の太さなど(明朝体 ・ 教科書体)の左右バランスと文字サイズ:幅124x高さ1655mm (文字によりこれより小さい場合もございます) 耐油性数字セット(明朝体)15本セット・5号Ipa(独立行政法人情報処理推進機構、理事長:富田 達夫)は、文字情報基盤整備事業成果物の今後の一層の普及・活用を図るため、フォント、文字情報一覧表等の提供・保守・活用促進を一般社団法人 文字情報技術促進協議会 (代表理事:小林 龍生)へ
Free Commercial Use 下載 Oradano Mincho 明朝 10個 免費商用字體 日文 Japanese Characters Free Font Commercial
明朝体 本 文字
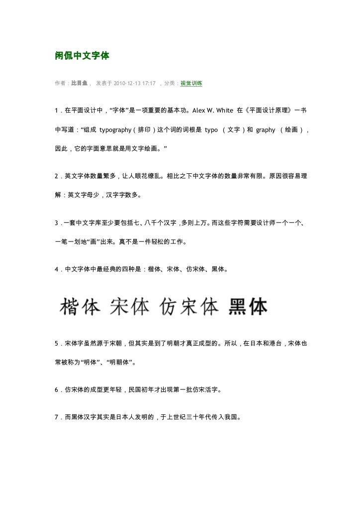
明朝体 本 文字-本の習字やレタリングの書き方見本となる文字の一例です。本習字の書き方として教科書体、ゴシック体、毛筆フォント、明朝体の「本」レタリング見本としてもご利用下さい。 本の文字見本 book*1:『鈴木本』制作委員会 編『鈴木勉の本』(字游工房、1999)p29 *2:条幅とは、縦136cm横345cmの縦長・大型の書画用の紙のこと。 話し手 プロフィール


本 の書道書き方 習字 本レタリング
Amazoncojp: 名前コーティング グリーンフォーク 本体=シルバーメッキ、文字=ブラック 1本足タイプ 漢字名入れ専用 明朝体 スポーツ&アウトドア最低でも8pt(文庫本の文字サイズ)は必要。 1メートルくらい離れてみるサインなどは 72pt 約25㎜くらいあると認知しやすい。 文字(フォント)の種類 日本語 明朝体 と ゴシック体 が大きなくくり。書体(明朝体・ゴシック体)およびひらがなとカタカナに 2.方法 21実験対象 ~30代の千葉大学の学生43名(男性23名,女性名,平均 年齢23歳)を対象に,14年12月から15年1月にかけて実験を 文字の太さ 明朝体 ゴシック体 ひらがな カタカナ !
「明朝体」のフォント漢字 一覧の表記。多彩な漢字や文字図鑑。漢字を対象とした「ゴシック体」と「明朝体」による文字の表記。文字アイコン(賭、怒、度、冬、当、逃など)から大きな漢字をスマホでも確認できます。書体の見本 | 「明朝体」のフォント漢字 一覧C 明朝体 縦線が横線より太く、払いやはねが顕著に表現されているフォントの総称。MS明朝、リュウミン、ヒラギノ明朝体などがある。通常、書籍の本文に使われる。 ※MS明朝、游明朝Lightなど線の細い書体は、印字が薄く感じることがあります c ゴシック体Mimir Yokohamaのウェブページは多くが長文です。 あまりパソコンで長文を読むという人は多くないかもしれませんが、一方でウェブ上には魅力的な文章コンテンツが溢れています。 しかし光に当てられるディスプレイでは長時間見続けていると負担が大きいのも事実、そもそも環境によっては
エンドレススタンプ 英字セット(明朝体) 30本セット 製品情報 » 連結スタンプ » エンドレススタンプ 英字セット(明朝体) 豊富なサイズで用途が広がる英字のセットです。本記事では、2種の書体を取り上げたい。 ・林隆男+日立製作所 デザイン研究所 16×16ドット明朝体 ・タイプバンクゴシックsl(以下、tbゴシック)の9、10、12、14ドット版 前半では、16ドット明朝体から林氏の書体制作の理念に触れる。〈A1明朝〉はモリサワの伝統的な明朝体のひとつで、かつては〈太明朝体A1〉という名前で愛された写植書体だった。 果実の文字 本蘭明朝L Vol 9


欣喜堂 活字字体基础讲座 宋朝体与明朝体的流变 汉字字体历史


文字明朝体 Moji Infotiket Com
本商品は仕入元より配送となるため、沖縄・離島への配送はできません。 書体に美しく読みやすい文字を使用した回転ゴム印です。 スーパーセールでポイント最大44倍シヤチハタ 回転ゴム印 エルゴグリップ欧文6連 初号 明朝体 cf60m 1個


44 Best 明朝体 Images Stock Photos Vectors Adobe Stock


使徒袭来之日 专访eva 明朝体设计师francis Chow 好好做字 微信公众号文章阅读 Wemp


同型類字集 明朝体 01 Mashabow Flickr


空明朝体 搜索结果 哔哩哔哩弹幕视频网 つロ乾杯 Bilibili


闲侃中文字体


文字明朝体 Moji Infotiket Com


Free Commercial Use 下載 Oradano Mincho 明朝 10個 免費商用字體 日文 Japanese Characters Free Font Commercial


Ipamj明朝体 Ipa文字信息基础建设事业字体 猫啃网 免费商用中文字体下载


明朝體 Ms Mincho 是一種日文字型 華人百科


恐怖明朝体免费字体下载 中文字体免费下载尽在字体家


柔道帯 空手帯 合気道帯ネーム刺繍1文字通常加工 裏抜けあり 丸ゴシック体 明朝体 活字体 ゴシック体 花文字 柔道衣空手衣合気道衣 柔道衣 日本樂天 Myday代標代購網 海外購物第一站


筑紫明朝体字体 Tsukumin Pro字体 築紫明朝体字体 筑紫明朝体version 1 00字体 Ttf字体 神代文字字体 字客网


本の行書体 楷書体 明朝体 篆書体 ゴシック体 篆書 書体 ゴシック体


Cjvfglulvfumxm


欣喜堂 活字字体基础讲座 宋朝体与明朝体的流变 汉字字体历史


方正字库x Fontworks丨筑紫a老明朝 金属活字的现代演绎 知乎


文字明朝体漢字 Moji Infotiket Com


文字明朝体 Hoken Nays


恐怖明朝体ふぉんとうは怖い字体下载 恐怖明朝体ふぉんとうは怖い字库 中文字体转换生成 字库网


商用利用可 明朝体の日本語フリーフォント22選 デザインマガジン


恐怖明朝体免费字体下载 中文字体免费下载尽在字体家


文字明朝体 Moji Infotiket Com


匯文築地五號明朝體字体下载 Huiwen汇文筑地五号明朝体字库 中文字体转换生成 字库网


空明朝體ku Mincho 空明朝體的初心 上 空明朝體 漢字美學的新變革 Facebook


The Type 文字 设计 文化 从 貂明朝 看字体开发新趋势


文字设计对话 小宫山博史 明朝体的开发及其东渐 哔哩哔哩 つロ干杯 Bilibili


56 字型font Ideas


But 明體 宋體 傻傻分不清楚 上 Justfont Blog


思源宋體修改版 裝甲明朝 字型免費下載 更強烈的文字張力


嘖嘖 空明朝體 當文字開始呼吸 繁體中文的寧靜變革in 21 Graphic Design Typography Design


最低限知っておきたいフォントの基礎知識 ラクスルマガジン


今天优衣库寄来了个神奇的箱子 生信岛 微信公众号文章阅读 Wemp


本 の書道書き方 習字 本レタリング


嘖嘖 空明朝體 當文字開始呼吸 繁體中文的寧靜變革


Free Commercial Use 下載 Mamelon マメロン 10個 免費商用字體 日文 Japanese Characters Learning Math


文字明朝体漢字 Moji Infotiket Com


源雲明朝体medium字体下载 源雲明朝体medium字库 中文字体转换生成 字库网


宋朝的文字是什么体 宋朝文字详细介绍 纵观历史网


紅蘿蔔工作坊 日本二手書 日文文字明朝體 自習練習本 3折 Yahoo奇摩拍賣


本 の書道書き方 習字 本レタリング


花园宋体下载 花园明朝体改成适合我们大陆实用的字体版本 六窝素材


以島海修的觀點出發 看平野甲賀的故事 文字靈感取材自周遭 臉譜出版art Design Facebook


免費下載oradano Mincho 明朝日文字型 重現明治時期活版印刷風格


恐怖明朝体免费字体下载 中文字体免费下载尽在字体家


文字明朝体 Moji Infotiket Com


凝明朝体on Behance 明朝体フォント 字体 漢字ロゴ


Amazon Co Jp Personalized Engraved Parka Multifunction Pen Sonnet Original Rack Black Gt S Parker Name Office Products


花園明朝体 全字符收录的开源字体 免费可商用 P大点s


宋体 Wikiwand


一眼就能說服你 募資破千萬的極美字型 空明朝體的禪意美學 街角文創系列專訪 黑秀網heyshow Com


明朝 Projects Photos Videos Logos Illustrations And Branding On Behance


免費 簡潔清爽的 Hanamin 花園明朝體 不限個人或商業使用 三嘻行動哇yipee


方正字库x Fontworks丨筑紫a老明朝 金属活字的现代演绎 知乎


小説本の本文フォント 本を作ろう 小説本 小説同人誌 製作情報


Peacs Inc 照片 Facebook


装甲明朝体字体下载 装甲明朝体ttf免费版下载 当下软件园 软件下载


文字明朝体 Hoken Nays


文悦古典明朝体字体下载 文悦古典明朝体字库 中文字体转换生成 字库网


源界明朝体 张力大 可作为标题和大字使用 相当吸睛且颇具效果 100font Com


重磅宋体家族首发亮相 筑紫a老明朝 字体设计 微信公众号文章阅读 Wemp


Font News New Font Release Iwata Released Minna No Moji Mincho みんなの文字明朝


聂永真为中文字体设计了个咖啡瓶 腾讯字体设计师操刀 空明朝体 问世


一款會呼吸的字體 空明朝體 嘖嘖募資第一階段12小時400萬達標 眾設計師聯名推薦再創繁體中文美學革新 Mot Times 明日誌


ハングル文字 ゆ 明朝体 カッティングシート ミドル Buyee 日本代购平台 产品购物网站大全 Buyee一站式代购bot Online


源界明朝体 张力大 可作为标题和大字使用 相当吸睛且颇具效果 100font Com


欣喜堂 活字字体基础讲座 宋朝体与明朝体的流变 汉字字体历史


Font News New Font Release Dynacomware Released Df Ud明朝体 Df Ud Mincho Tai Df Udゴシック体繁体字 簡体字 Df Ud Gothic Traditional Chinese Simplified Chinese And More


明朝体 搜索结果 哔哩哔哩弹幕视频网 つロ乾杯 Bilibili


使徒襲來之日 專訪eva 明朝體設計師francis Chow Justfont Blog


方正字库x Fontworks丨筑紫a老明朝 金属活字的现代演绎 知乎


書体の使い分け


空明朝體 當文字開始呼吸 繁體中文的寧靜變革 捷可


嘖嘖 空明朝體 當文字開始呼吸 繁體中文的寧靜變革


欣喜堂 活字字体基础讲座 宋朝体与明朝体的流变 汉字字体历史


鸟海修 不到七十岁做不出明朝体 平面设计 站酷专访 设计师专访 设计文章 教程分享 Typography Design Type Design Typography


恐怖明朝体免费字体下载 中文字体免费下载尽在字体家


平成明朝体下载 Fg平成明朝体w9下载 多多软件站


見聞録 第5回 本蘭明朝 本蘭ゴシックの10年 文字の星屑1


Gentle Cute And Retro Maru Mincho Tai A Mincho Tai Made From A Circle Is Now Available On Mojimo Fontworks


欣喜堂 活字字体基础讲座 宋朝体与明朝体的流变 汉字字体历史


Ipamj明朝体 Ipa文字信息基础建设事业字体 猫啃网 免费商用中文字体下载


装甲明朝字体 风格硬朗有气派 十分霸气 偏向阳刚的设计 100font Com


宋朝文字介绍中国宋朝时期那种文字最为流行 看见历史


明朝體 明朝體 Ms Mincho 是一種對日文字型的叫法 其廣義是日本 韓國等 華人百科


空明朝体 像空气一般流动的字体 Graydesign 微信公众号文章阅读 Wemp


小説本の本文フォント 本を作ろう 小説本 小説同人誌 製作情報


ハングル文字 ひゃ 明朝体 カッティングシート ミドル Buyee 日本代购平台 产品购物网站大全 Buyee一站式代购bot Online


铅字排版 知乎


1 明朝体


凝明朝体简体繁体下载 凝明朝体ttf免费版下载 八号下载


丸明朝体 Ad518 Com 最设计


一点明朝体字体下载 一点明体i Ming字库 中文字体转换生成 字库网


Ms 明朝 Wikipedia


宋体 维基百科 自由的百科全书


明朝體instagram Posts Gramho Com


源界明朝体 张力大 可作为标题和大字使用 相当吸睛且颇具效果 100font Com


末世感叩击 新世纪福音战士 的文字世界 知乎


Peacs Inc 照片 Facebook


コメント
コメントを投稿